

Environment is the mixture of our life source, as we know that we are made from five elements i.e., Ether (Akash), Wind (Vayu), Fire (Agni), Earth (Prithvi), Water (Jal). All elements contain the equal importance in our life.
Water is Precious so we work with this Aim- (SAVE, TREAT & REUSE WATER)
REGISTERED ADD: PLOT NO-4 & 5, POCKET-16, SECTOR-24, ROHINI, DELHI-110085 POSTAL ADD: H-5/49, SECTOR-16, ROHINI NEW DELHI-110089.
PH. NO: 011-27895316, 9811 111274, 9540591472, 7678697164, 9718856431, 995355319,9953755320
WEBSITE: www.wastewatertreatmentplants.co.in,
E-mail: ventilairengineerspvtltd@gmail.com, ventilairpawan@gmail.com,
Now-a-days the “GOVERNMENT & NGT” is very strict towards the usage and drainage of water due to the scarcity. After the strictness of government, all industries are facing a big problem (Who use water in their commercial work). To discharge the water “CPCB” want to drain the water at given fixed norms but, a small company cannot spend lot of money on this. Keeping in mind the problem of small industries, we have worked out a solution for them, especially for AUTOMOBILE (car washing) and PLASTIC DANA INDUSTRY, who use the small amount of water and are obliged to reuse water again.
We want to describe our both the new products, which are small and specially designed & manufactured for the small industry or for the small amount of water.
- We have launched a product “NANO ETP”, which is effective and impressive for all kind of small industries. It is a complete ETP, based on manual Physico-chemical method with continuous flow. Water flow rate will be 400 ltr/h. We are giving you a complete ETP in low cost, effective for treating the water, which would be reused in industrial process and horticulture. It is a packaged & skid mounted type ETP in an Exciting Fix starting price 175000/-
- “Waste water filtration unit” is a simple effluent filtration unit start under one lakh Fix price, which is SKID MOUNTED, able to remove mud, oil & grease, within a limit of BOD & TSS which is given in the quotation sheet. It can be used in Automobile and Plastic Dana manufacturing industries, process is just Save, Treat & Reuse Water.
PRODUCT IMAGES

“NANO” ETP
| S.NO. | DESCRIPTION | QTY. | SIZE | MADE | SCOPE |
| 1 | Screen Chamber With screen | 1No. | 600 x 600 x 600 mm Depth | Brick Work | Client’s Scope |
| 2 | Mud Trap | 1No. | 1000 x 1000 x 1800 mm Depth | Brick Work | Client’s Scope |
| 3 | Oil & Grease Trap | 1No. | 1000 x 1000 x 1000 mm Depth | Brick Work | Client’s Scope |
| 4 | Collection Tank | 1No. | 1000 x 2000 x 1800 mm Depth | Brick Work | Client’s Scope |
| 5 | Equalization Tank | 1No. | 1000 x 2000 x 1800 mm Depth | Brick Work | Client’s Scope |
CIVIL WORK FOR SKID MOUNTED NANO ETP (400 LTRS. /HOUR) PLATFORM FOR SKID OVER THE TANK -2000 MM X3000 MM X 2000 MM HT.
ETP SKID – 12OO MM X 2000 MM LENGTH
CIVIL WORK DIAGRAM

SKID MOUNTED NANO ETP
Design, Supplying, Installing, Testing & Commissioning of Effluent Treatment Plant capacity 400 LTRS. PER HOUR
Nature of effluent – Industrial waste, washing waste water etc.
Daily average flow Trade effluent Effluent discharge standards after treatment
Skid Mounted Nano Effluent Treatment Plant shall include the following items:
Mud Chamber Screen with Frame,
Settling / Clarifier Tank with Ladder Clear Water Tank
Filtration through MGF & ACF Effluent transfer pump
Filter feed pump Air Compressor Sledge Drying Bed Piping, valves etc Dosing Tanks Rota Meter
Electrical MCB Box
EXCLUSION
Ø Design of civil tanks – structures and
preparation of RCC structural drawings, civil BOQ etc.
Ø All civil works including grading / levelling of site foundations, building drains, pipe and underground cable trenches, grouting, platforms and staircase for equipment pipe supports, inserts, puddle pipes, structural supports for air grids & pipes.
Ø Unloading and safe storage of equipment at site.
Ø Construction roads inside the plant and approach roads. Ø Construction of fencing of the plant.
Ø Utilities e.g., Water, Electricity etc.
Ø Supply of all types of laboratory equipment. Ø Electrification and area illumination.
Ø Emergency power supply and illumination system.
Ø All piping, cabling etc. beyond the termination points as mentioned in our offer. Ø Lightening protection.
Ø Operation & Maintenance of the plant.
Ø Commissioning consumables, chemicals, lubricants etc. Ø NOC/Approval from Statutory Bodies. Ø Any other item not specifically mentioned in our scope.

SCOPE OF WORK:
- Design and submission of drawings
- Supply of all the mechanical equipment
- Supply of required electrical MCB Box.
- Erection of all the mechanical equipment of ETP
BENEFITS OF NANO ETP: –
SEMI – AUTOMATIC UNIT
LOW-COST PRODUCT ONLY Rs. 175000 INR LESS FOOT PRINT (SPACE SAVING) CONTINIOUS FLOW UNIT
RECYCLING UNIT
MAXIMUM PLANT IN M.S WITH FRP LONG LASTING DURABIULTY
READY TO INSTALL
FLOW RATE – 400 LTRS. PER HOUR
EFFECTIVE TO TREATING INDUSTRIAL WASTE WATER PACKAGED & SKID MOUNTED TYPE
EASY TO OPERATE EASY TO MOVE
HUSTLE FREE INSTALLATION LITTLE MAINTENANCE EXCELLENT RESULT
PRICELIST WITH MODEL OF NANO PLANT (400L/HOUR)
| 1 | NANO ETP & BIOLOGICAL | VE/M/NETP/1 | 179999 |
| VE/S/NETP/2 (WITHOUT SKID) | 229888 | ||
| VE/M/NSETP/3 (WITHOUT DOSING PUMP) | 229888 | ||
| VE/S/NSETP/4 | 259999 | ||

INSTALLATION, FREIGHT & GST EXTRA
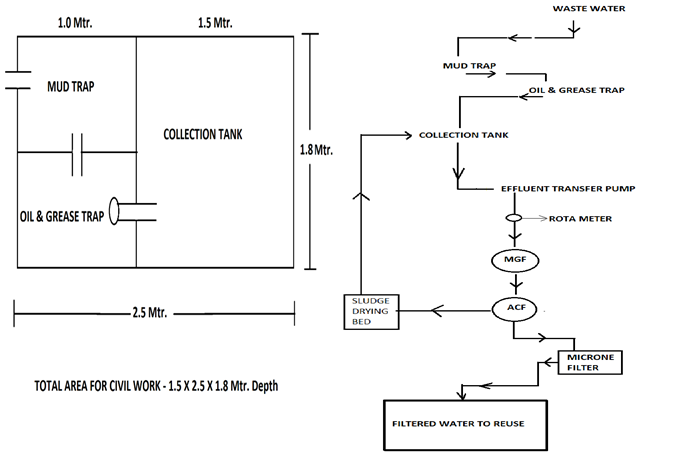
WASTE WATER FILTRATION UNIT
CIVIL WORK FOR SKID MOUNTED WASTE WATER FILTRATION UNIT (1000L/HOUR)
| 1 | Mud Trap Chamber | 1 No. | 1.0 x 1.0 x 1.0 Mtr. Depth | Client’s Scope |
| 2 | Oil & Grease Trap Chamber | 1 No. | 1.0 x 1.0 x 1.0 Mtr. Depth | |
| 3 | Collection Tank | 1 No. | 2.0 x 2.0 x 1.8 Mtr. Depth | |
| 4 | Sludge Drying Bed | 1 No. | 1.0 x 1.5 x 0.5 Mtr. Ht. |
CIVIL WORK, LAYOUT & P & I DRAWING OF FILTRATION UNIT

Skid Mounted Effluent Filtration Unit shall include the following items:
Screen Chamber with Screen (Civil Work)
Screen Chamber with Mud Trap Chamber, Oil & Grease Trap Chamber, Collection Tank Filtration through MGF & ACF
Skid with Frame Big Blue Filter Filter Feed Pump Air Blower
Rota Meter
Sledge Drying Beds (Civil Work) Piping, valves etc.
Electrical MCB Box
SCOPE OF WORK:
- Design and submission of drawings
- Supply of all the mechanical equipment
- Supply of required Electrical MCB Box.
Erection of all the mechanical equipment of EFU.
EXCLUSION
Ø Design of civil tanks – structures and preparation of RCC structural drawings, civil BOQ etc. Ø All civil works including grading / levelling of site foundations, building drains, pipe and underground cable trenches, grouting, platforms and staircase for equipment pipe supports, inserts, puddle pipes, structural supports for air grids & pipes.
Ø Unloading and safe storage of equipment at site.
Ø Construction roads inside the plant and approach roads. Ø Construction of fencing of the plant.
Ø Utilities e.g. Water, Electricity etc.
Ø Supply of all types of laboratory equipment. Ø Electrification and area illumination.
Ø Emergency power supply and illumination system.
Ø All piping, cabling etc. beyond the termination points as mentioned in our offer. Ø Lightening protection.
Ø Operation & Maintenance of the plant.
Ø Commissioning consumables, chemicals, lubricants etc. Ø NOC/Approval from Statutory Bodies.
Ø Any other item not specifically mentioned in our scope.
SPECIALITY OF FILTRATION UNIT: –
- Low-cost product only 99999 INR (START)*
- Skid Mounted Filtration unit
- Flow up to 500ltr/hr to 1000ltr/hr
- ZLD treatment method
- Less electricity used
- No chemicals used
- No recuing expenditure
- Easy to operate
- Automation arrangement
- Hustle free installation
- Easy to move
- Excellent result
PRICELIST WITH MODEL OF FILTRATION PLANT (1000L/HOUR)
| 2 | FILTRATION UNIT | VE/FRP/EFU/1 | 99999 |
| VE/MS/EFU/2 | 150000 | ||
| VE/FRP/BEFU/3 | 125000 | ||
| VE/MS/BEFU/4 | 175000 | ||
INSTALLATION, FREIGHT & GST EXTRA
“Water is Precious”
SAVE, TREAT & REUSE WATER
REGISTERD ADD: PLOT NO-4 & 5, POCKET-16, SECTOR-24, ROHINI, DELHI-110085 POSTAL ADD: H-5/49, SECTOR-16, ROHINI NEW DELHI-110089.
PH. NO: 011-27895316, 9811 111274, 9540591472, 7678697164, 9718856431, 995355319,9953755320
WEBSITE: www.wastewatertreatmentplants.co.in, E-mail: ventilairengineerspvtltd@gmail.com, ventilairpawan@gmail.com